Популярные проекты

WEB PICµBASIC LOGIC CONTROLLER

USB PICµBASIC Mid Hardware

USB PICµBASIC LOGIC CONTROLLER

DDS генератор сигналов "OSKAR-DDS"

Термостол для оплавления паяльной пасты

Осциллограф Карманный "OSKAR" V3.1

Электроника и механика 3-х координатного станка ЧПУ (Hobby CNC)

Простой счетчик

Измеритель ESR и емкости конденсаторов

Самодельный установщик SMD компонентов - раскладочный станок "SMD PLACER V2"

Прибор для измерения частоты, емкости, индуктивности, сопротивления

Выключатель /диммер светодиодных лент с ДУ.

Светомузыка «СЕМИЦВЕТИК» + автомат световых эффектов.

Универсальный прибор для автомобиля. Часы, термометр, вольтметр, тахометр.

Все, что нельзя запрограммировать на ассемблере, приходится паять.

      Этот сайт посвящен моим проектам на PIC контроллерах, доступных для публичного освещения. Все приведенные схемы реализованы в железе и работают в настоящее время в быту или производстве. Для написания программ использован пакет MPLAB/х , свободно распространяемый фирмой MICROCHIP. Используется программатор PICKIT2/3, ICD2/3. Любую конструкцию можно собрать самому, даже если она платная и получить бесплатно код разблокировки. Также можно приобрести в качестве набора для сборки или готового изделия. Принимаются заказы на разработку аналогово-цифровой или цифровой электроники, систем управления и электроники для производства с применением контроллеров.
Вопросы и предложения писать на почту Gennadiy.V@gmail.com
Если у Вас есть интересные предложения, закакзы или вопросы и форум Вам не помог - адрес тот же.


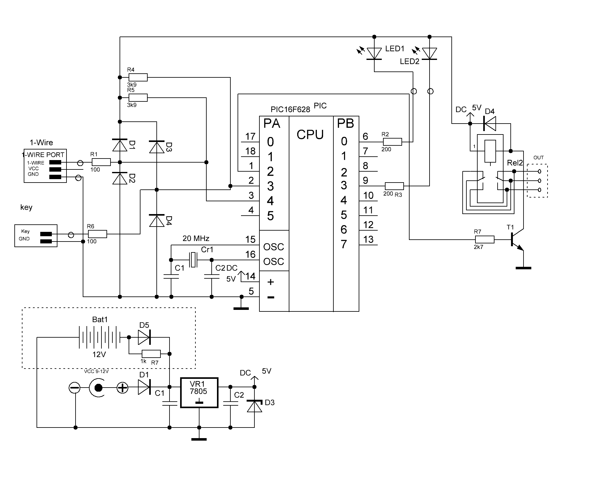
Замок с ключами iButton

  Внешний вид собранной платы замка

  Схема

     Контроллер предназначен для автономного управления доступом в помещения, используя в качестве ключа идентификатор iButton (Touch Memory).
Контроллер имеет два основных режима работы: дежурный и режим программирования. В дежурном режиме изделие производит считывание кода идентификатора iButton, его опознавание и управление выходным ключом. Режим программирования предназначен для формирования базы пользователей.
Контроллер реализует функцию управления электромагнитным замком (либо другим исполнительным устройством - шлагбаумом, турникетом и т. п). При опознавании ключа из заранее запрограммированного набора, на 4 секунды срабатывает реле, куда и подключается замок.
Основные харракткристики

  Энергонезависимая память на 24 пользователя;
  Программирование при помощи одного мастер-ключа;
  Световая индикация режимов;
  Напряжение питания - от 10 до 15В.
  Потребление в дежурном режиме - 9 мА;
  Габаритные размеры контроллера: 85x60x24 мм.


ПО распространяется под лицензией Shareware. Вы можете скачать с сайта схемы, инструкции, прошивки бесплатно.

Прошивка контроллера
Исходные коды
схема
Разводка
Документация
Обсудить на форуме
Купить